Dongguk University
2026-1学期研究项目施行通知
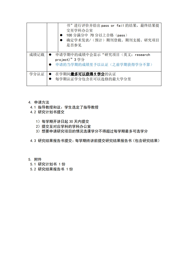
以下为2026-1学期研究项目施行通知中文翻译版本,原文请参考:https://dic.dongguk.edu/article/notice1/detail/206212?pageIndex=2&
【2026.04.10】4.19革命六十六周年纪念追悼仪式 暨 第54回东国人登山大会
2026学年东国大学大学院生法定义务教育网课通知